In perturbation theory we distinguish regular and singular problems. In this section we aim to solve the original regular problem:
The solutions are:
At the problem is solvable analytically:
At we recover the solution of the original problem:

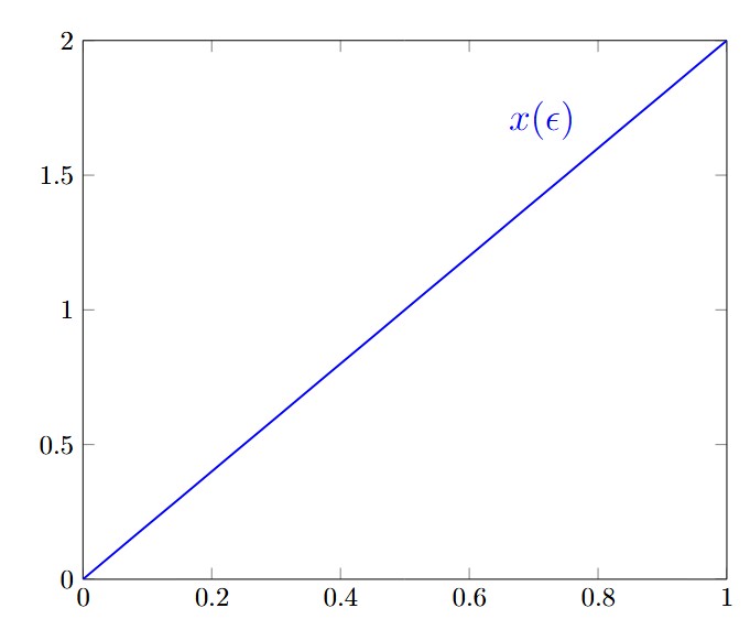
Figure. Regular problem: connecting
to
.
Characteristics of a regular perturbation problem:
- The solution depends smoothly on ε.
- The deformation from ε=0 to ε=1 is continuous.
- The problem at ε=0 is simple and solvable analytically.
- The original problem is recovered exactly at ε=1.
- No singularities or discontinuities appear.
- The solution admits a regular power-series expansion in ε.
We treat as a parameter to track the perturbation. The solution
can be expressed as a Taylor series around the simple problem (
):
The original problem is recovered by evaluating this series at
. The smooth dependence on the parameter allows us to reach the target solution. For
, the first few terms give:
which is already a good approximation .
This example illustrates a regular homotopy connecting the simple problem to the target problem
.


